各位老师、同学:
为进一步促进大学生就业和创业,现将组织参加“024年全国企业竞争模拟大赛”(以下简称“大赛”)的有关事项通知如下:
一、大赛机构
指导单位:中国管理现代化研究会
高等北京赛车PK10
国家级实验教学示范中心联席会经管学科组
主办单位:中国管理现代化研究会决策模拟专业委员会
承办单位:全国企业竞争模拟大赛组委会
技术支持:北京金益博文科技有限公司
总决赛承办单位:暨南大学
二、赛事简介和目的
详见大赛官网//www.bizwar.cn/main/news/47
三、参赛对象
1、全国高校在校注册的专科生、本科生和研究生。
2、竞赛设置企业决策赛道、企业运营赛道、人力资源决策赛道、数智沙盘赛道。企业决策赛道区分本科组和研究生组,企业运营赛道、人力资源决策赛道和数智沙盘赛道区分本科组和高职组。专科生仅可报名高职组,本科生可以报名本科组,研究生仅可报名研究生组。
3、企业决策赛道和企业运营赛道竞赛同步进行,要求每名选手每支队伍只能从中选择参加一个赛道。人力资源决策赛道和数智沙盘赛道采用线上竞赛,报名无特别限制。
4、每所北京赛车PK10
每个赛道报名全国复赛队伍上限:企业决策赛道/企业运营赛道/人力资源决策赛道分别不超过10支队伍,数智沙盘赛道不超过8支队伍。
5、拟邀请国外高校参加,可视实际情况设置竞赛规程,并另外组织选拔。
四、组队方式
本竞赛为团体赛,以高校为单位组队参赛,不得跨校组队。每支参赛队伍由3名选手和1-2名指导教师组成。参赛选手分别担任模拟企业的总经理、财务经理、生产经理、营销经理等部门经理(可兼任)。参赛报名成员顺序为获奖证书团队成员次序,比赛全程不可修改。
五、比赛报名
(一)校内赛组织
参赛队伍数量若没有超出全国复赛名额上限,则不进行校内选拔赛。参赛队伍数量若超出全国复赛名额上限,北京赛车PK10
将适时组织校内选拔赛,具体事宜详见后续通知。
1、各参赛团队请于2024年3月15日12点前扫码填写报名信息。
2、团队队长请加QQ群(每队仅限一人入群):682812845。
(二)全国复赛报名步骤
1、全国复赛报名截止日期:2024年3月30日24:00。
2、全国复赛报名网站://ibizsim.moocollege.com
3、复赛报名流程:
(1)注册账号: 队长(CEO)代表本团队在报名网站选择对应赛道报名,点击“立即报名”,系统提示先“注册”后“登录”。
(2)网上报名:队长点击“立即报名”-“填写队伍名/参赛账号”-“选择赛组”-“添加指导教师”-“添加队员”-“提交”。按照网页提示填写报名信息。因为获奖证书将注明团队名,所以团队名不得超过15个汉字,不得出现怪异或者特殊字符,团队取名应该体现积极向上,符合社会主义核心价值观。
(3)完善和提交报名:报名团队信息提交后,队长及时提醒队员和指导老师登录并完善个人信息,团队成员信息完善后,系统显示“报名成功”,即完成网上报名。报名结束前若需要修改报名信息,队长可以撤回/重组报名,以及调整队员次序等操作。
六、比赛费用
报名全国复赛的每支队伍须缴纳报名费:企业决策赛道/企业运营赛道每支队伍600元,人力资源决策赛道/数智沙盘赛道每支队伍500元,专用于大赛的组织与奖励。报名费必须以北京赛车PK10
为单位缴纳,由“中国管理现代化研究会”统一收取,并开具“报名费”电子发票。
以北京赛车PK10
为单位汇款,可申请先开票后转账。
七、比赛平台
企业决策赛道采用iBizSim企业竞争模拟系统进行比赛。每个参赛团队代表一个虚拟企业,在变化多端的经营环境里,面对多个竞争对手,正确制定企业的经营决策,达到企业的战略目标;决策模拟按期(季度)进行,各公司需要在制定长期战略规划的基础上,在每季度初制订本季度的经营决策,包括生产、运输、市场营销、财务管理、人力资源管理、研究开发、战略发展等方面。软件根据各企业在多个方面的经营业绩评定综合成绩。各项指标的权重依赖模拟场景,在模拟规则中发布。比赛结束后,依据最后一期的综合成绩排出名次。系统综合评价指标包括:本期利润、市场占有率、累计纳税、累计分红、净资产、人均利润率、资本利润率。比赛7+1赛制,比赛网址//www.ibizsim.cn。
企业运营赛道采用BizWar 企业经营竞争模拟软件进行比赛。在商业环境中,每个参赛团队代表一个虚拟企业参与市场竞争,企业运营按期(季度)进行,各公司需要在期初,制订本季度的经营决策,包括产品研发、财务管理、经销商管理、工人管理、生产管理、采购管理、库存管理、运输交货管理等内容。企业经营时应发挥管理团队的集体智慧与创造精神,追求企业的长期效益最大化。软件评定指标包括:上期分数、普通股股东权益、本期销售收入、本期净利润、本期人均净利润、本期投资回报率、累积纳税、累积普通股股利等。各项指标的权重依赖模拟情景,并在模拟规则中发布。比赛结束后,依据最后一期的综合成绩排出名次。比赛7+1赛制,比赛网址//www.bizwar.cn。
人力资源决策赛道采用hrbizsim 人力资源决策模拟训练系统。每个参赛团队代表一个虚拟企业,决策模拟按期(月份)进行,各公司在月份初,需要制订本月份的经营决策,包括人力资源规划、薪酬设计、招聘、培训、人员调配、绩效管理、财务管理和运营管理等方面。软件根据各企业在多个方面的经营业绩评定综合成绩。具体包含以下指标:上期分数、普通 股股东权益、本期净利润、每元工资净利润、本期人均净利润、员工留存率、生产效率、产 品合格率。各项指标的权重依赖模拟情景,在模拟规则中发布。比赛结束后,依据最后一期的综合成绩排出名次。比赛采用5+1赛制,比赛网站//www.hrbizsim.cn。
数智商业沙盘赛道采用BizSand数智商业经营模拟软件,每个参赛团队代表一个虚拟企业,数智商业经营赛道从系统第2年(Y2Q1)或第3年(Y3Q1)开始模拟,采用3年12期或2年8期赛制,在系统第16期(Y4Q4)后根据系统评分所得成绩进行判定。系统综合评价指标包括所有占领的销售市场、第16期各区域开设的商店(每个)、各区域销售总额排名、未归还基金贷款、经营中追加股东资金等多项得分或扣分指标。比赛网址//www.bizsand.cn。
北京金益博文科技有限公司提供竞赛软件和技术支持,各参赛高校可以申请软件管理员账号组织校内赛,软件账号有效期30天(按申请次序分批开通)。
八、竞赛场景
全国复赛、全国半决赛、全国总决赛均采用全新场景,赛前不公开。企业决策赛道采用9级难度新场景,企业运营赛道、人力资源决策赛道和数智沙盘赛道均采用自定义场景数据。
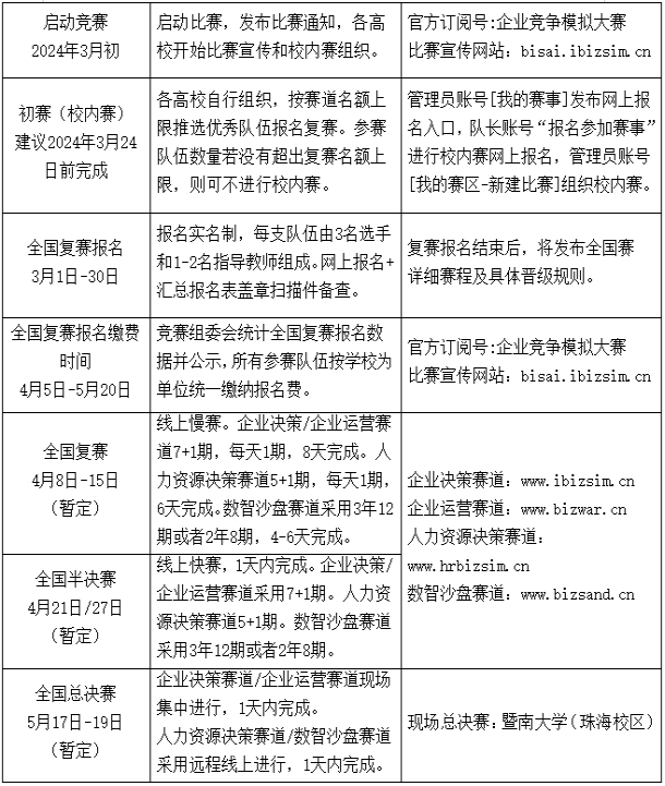
九、赛程安排
2024年全国企业竞争模拟大赛分校内初赛、全国复赛、全国半决赛、全国总决赛,具体赛程安排如下:

十、培训安排
1、培训主题:数智沙盘BizSand培训
会议时间:2024/03/09 09:00-12:00
腾讯会议:431-900-976
2、培训主题:人力资源决策hrBizSim培训
会议时间:2024/03/09 14:00-17:00
腾讯会议:883-432-801
3、培训主题:企业运营BizWar培训
会议时间:2024/03/10 09:00-12:00
腾讯会议:433-959-664
4、培训主题:企业决策iBizSim培训
会议时间:2024/03/10 14:00-17:00
腾讯会议:467-190-903
注:腾讯会议限300人,培训回放将上传到百度网盘并分享到官方Q群
十一、奖项设置
奖项设置:团体等级一等奖、二等奖、三等奖,以及优秀组织奖和优秀指导教师奖。
1、向总决赛成绩优秀队伍和指导教师颁发一等奖(数量依赖于报名队数并在开始比赛前正式公布)。荣获一等奖团队的指导老师颁发“优秀指导教师奖”。同时总决赛每赛区前三名的团队按先名次后综合分排名后有机会获得奖品或者团体奖学金。
2、向总决赛各赛区成绩排名最后三名(数智沙盘最后一名)的队伍和指导教师颁发大赛二等奖荣誉证书。
3、向获得半决赛资格但没有进入总决赛排名前40%的团队和指导教师颁发大赛二等奖荣誉证书,即[半决赛队伍-总决赛队伍数]*40%(四舍五入,下同)。
4、向获得半决赛资格但没有进入总决赛排名后60%的团队和指导教师颁发大赛三等奖荣誉证书,即[半决赛队伍-总决赛队伍数]*60%,但半决赛每个赛区最后三名队伍除外;向各高校各赛道报名复赛队伍不少于5支且比赛成绩第一名,但没有获得以上奖励的团队和指导教师颁发一个大赛三等奖荣誉证书。
5、为推广和普及企业竞争模拟竞赛,各参赛高校可向竞赛组委会积极投稿(供稿格式为文字、图片、海报、短视频等),介绍北京赛车PK10
团队风采、培训活动、比赛心得等竞赛风采,竞赛组委会将组织评选“优秀组织奖”,评选比例为参赛北京赛车PK10
总数的10%(向上取整),并颁发荣誉证书。
6、总决赛若设有互动交流环节,将单独评选奖项并颁发荣誉证书。
注:获奖证书和奖杯按照报名表的信息制作,并按实际参加比赛的人员发放。
十二、联系方式
孙一君:88958962
北京赛车PK10
2024年3月11日